直接觀看文章
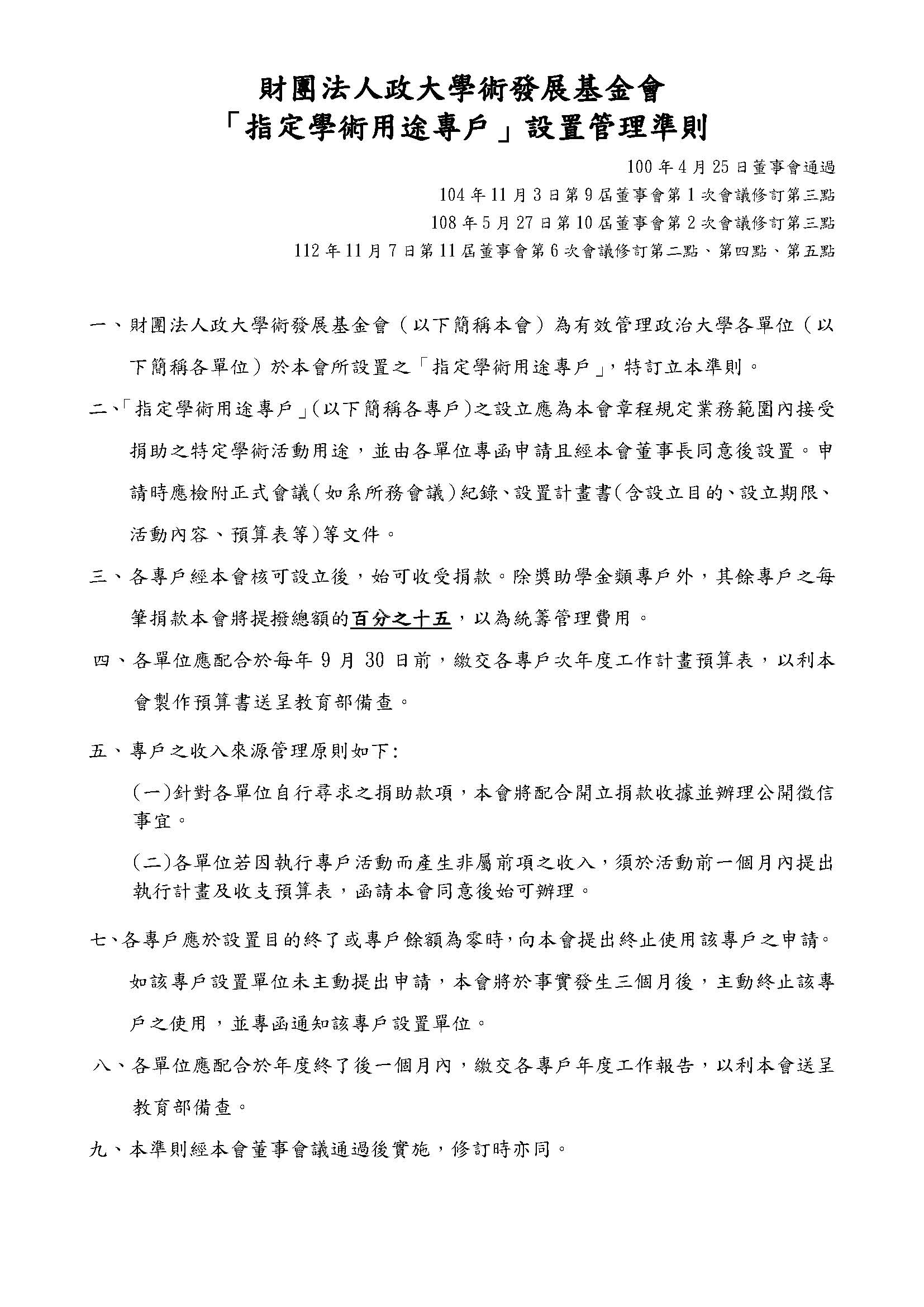
財團法人政大學術發展基金會
National Chengchi University Development Foundation
關於基金會
成立沿革
捐助章程
本會規章
財團法人法
政大學術發展基金會系所指定孳息
「指定學術用途專戶」設置管理準則
補助政治大學國際學生獎學金辦法
補助政治大學傑出人才獎勵辦法
誠信經營規範
基金會經費使用規則
財產運用及投資管理辦法
組織架構
董事名冊
最新消息
公開資訊
預算表
115年度預算表
114年度預算表
113年度預算表
112年度預算表
111年度預算表
110年度預算表
財務報告
114年度財務報告
113年度財務報告
112年度財務報告
111年度財務報告
110年度財務報告
109年度財務報告
工作報告
114年度工作報告
113年度工作報告
112年度工作報告
111年度工作報告
110年度工作報告
109年度工作報告
工作計畫
115年度工作計畫
114年度工作計畫
113年度工作計畫
112年度工作計畫
111年度工作計畫
110年度工作計畫
捐款芳名錄
114年度捐贈芳名錄
113年度捐贈芳名錄
112年度捐贈芳名錄
111年度捐贈者芳名錄
110年度捐贈者芳名錄
109年度捐贈者芳名錄
108年度捐贈者芳名錄
107年度捐贈者芳名錄
獎學金
獎學金一覽表
獎學金歷年得獎名單
114年度獎學金得獎名單
113年度獎學金得獎名單
112年度獎學金得獎名單
111年度獎學金得獎名單
110年度得獎名單
109年度獎學金得獎名單
108年度獎學金得獎名單
107年度獎學金得獎名單
捐款方式
國內捐款方式
國外捐款方式
表單下載
聯絡我們
首頁
> 關於基金會 >
本會規章
> 「指定學術用途專戶」設置管理準則
「指定學術用途專戶」設置管理準則
載入迴響中...
發表迴響…
電子郵件 (必要)
名稱 (必要)
網站
訂閱
已訂閱
財團法人政大學術發展基金會
我要註冊
已經有 WordPress.com 帳號了?
立即登入。
財團法人政大學術發展基金會
訂閱
已訂閱
註冊
登入
複製短網址
回報此內容
以閱讀器檢視
管理訂閱
收合此列